Stage Two
Warning
Missing video.
After Stage One, you've got a good understanding of computer hardware, operating systems and networking, and you've built a singular WordPress solution using those "primitives" in AWS Cloud. That's amazing! Now it's time to learn how-to write your own (simple) software so that you can better grasp the concept of programming and the tools we're going to be using in the future.
Programming is another critical skill. Just like understanding the fundamentals (above) makes you a better engineer, learning to code and then developing your own tools places you head and shoulders above the rest. And with programming comes Git and online providers like GitHub and GitLab. We'll be exploring all of this to prepare you for the cool toys coming in this stage: Terraform, Ansible, and Packer.
These tools are, for the most part, industry standard, and knowing some programming fundamentals will help you use these tools. They reference and use things like "variables", "functions", "types", and the kinds of things you pick up when you learn to code.
Stage Two is also about repeating all the AWS stuff you did in Stage One, but using Terraform, Ansible, and Packer. These modern day tools that are commonly known as:
- Terraform: "Infrastructure As Code" (IAC)
- Ansible: "Configuration As Code" (CAC)
- Packer: "Automated Machine Images" (AMI)
Note
The "AMI" for Packer shouldn't be confused with AWS' Amazon Machine Image, also "AMI".
Or "As Code" tools, because they let you write code to explain what infrastructure or state you want, and then they implement it for you. This is a powerful concept that will become more clear as you start using the tools.
You're going to use these tools very early on because going forward, everything you build in future stages will be "As Code", and we won't be using the AWS Web Console or the CLI tools to build anything (but looking at the state of things is fine.)
Architect
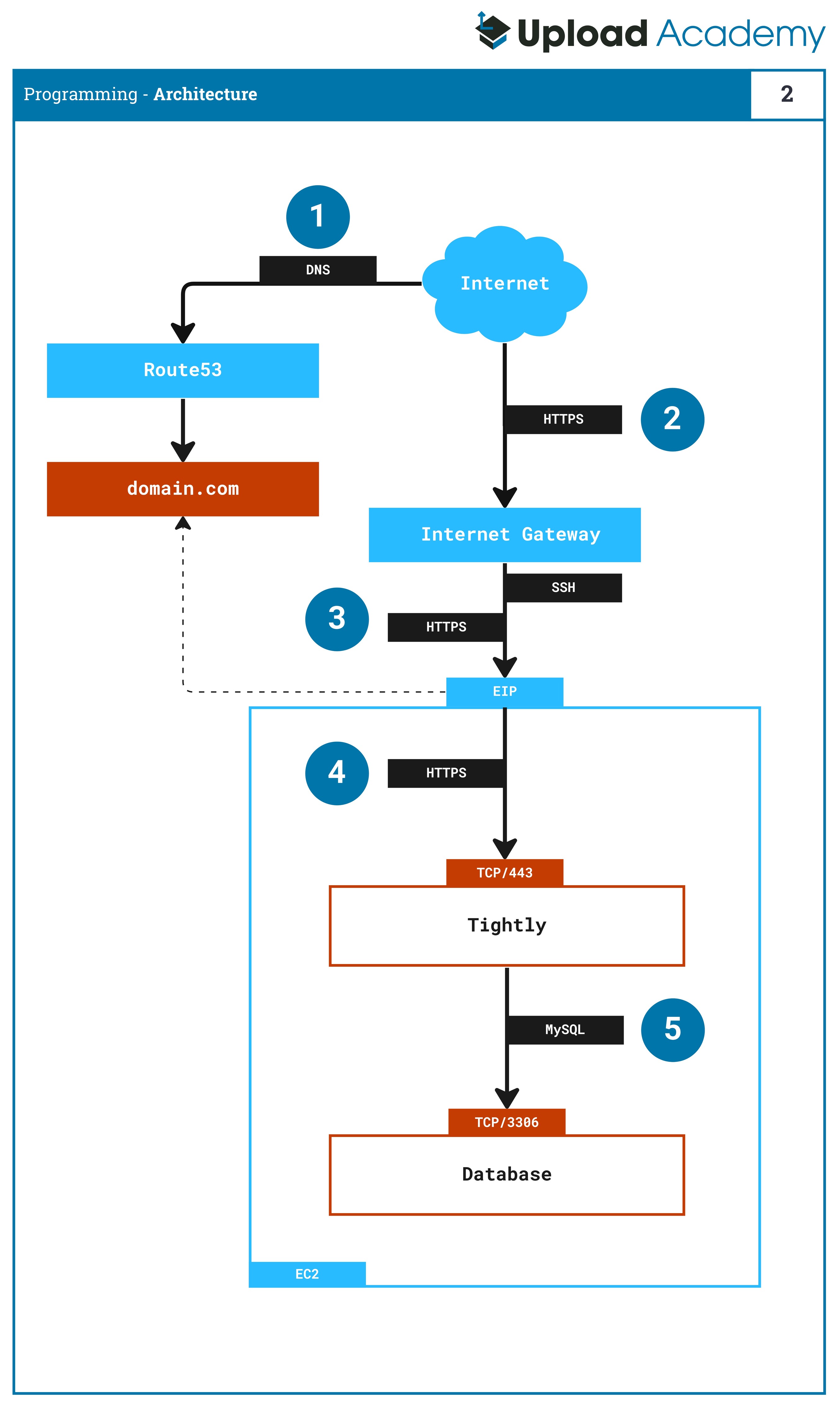
This is the target architecture we will implement by the time we reach the end of this stage:
Note
Yes, it's almost identical to Stage One, except you're going to replacing WordPress with Tightly, and everything will be implemented with Terraform, Ansible, and Packer, as opposed to the manual "ClickOps" you did in Stage One.
Topics
Next
Programming is next, and it's going to be fun!

